我校成功获批中国地质学会创新基地(首批)
资料来源:汤姆影院
日期:2022年09月03日 13:46 浏览量:
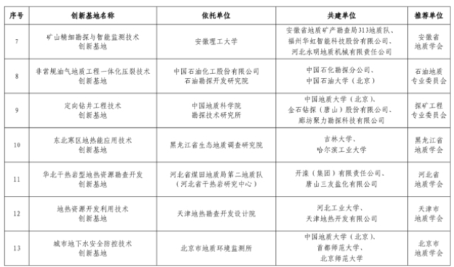
9月2日,中国地质学会公布首批创新基地评选结果,全国共有19所创新基地入选。汤姆影院 组织申报的“矿山精细勘探与智能监测技术创新基地”成功获批。


该创新基地由我校作为牵头单位,联合安徽省地质矿产勘查局313地质队、福州华虹智能科技股份有限公司、河北永明地质机械有限责任公司共同申报。经安徽省地质学会推荐,为省内第一个获批的中国地质学会创新基地。
创新基地围绕矿山开采中的地质问题,以智能钻探化+多地球物理场精细化探测创新研究为中心,实现矿山地质开采中问题(参数)的智能精准勘探与监测。创新基地将在矿山地球物理精细探测技术、智能精准钻探装备与技术、矿山智能监测技术等方面开展技术攻关,形成矿山精细勘探与智能监测成套技术,研发成果将为全国矿山企业安全高效生产提供地质保障和技术支撑。该创新基地是继精品地学研学路线之后,学校今年获批的第二项中国地质学会遴选项目(平台),凸显了地质资源与地质工程学科注重内涵式发展的良好成效。
中国地质学会今年恰逢成立一百周年,作为中国科学技术协会主管的国家一级学会,挂靠单位为自然资源部。为深入贯彻落实国家创新驱动发展战略,提高地质科技创新能力,促进地质科技成果转化和示范应用,中国地质学会于今年6月开展了首批创新基地申报工作,旨在遴选出创新优势明显、特色鲜明的创新基地进行建设,旨在破解地学领域的重大科技难题,助力新时代地质工作创新发展,为国家经济社会高质量发展提供重要地质科技支撑。
撰稿:汤姆影院 时元玲、张世文
核稿:刘启蒙
